股市怎么用杠杆-明天最有可能涨停的股票-【东方资本】,最好的潜力股,国内十大配资平台,股票买入怎么卖

0755-33653221
歡迎光臨深圳市振邦微科技官網

在線
客服

在線客服服務時間:9:00-22:00

技術
熱線

131-4842-9910
7*12小時客服服務熱線

頂部
當前位置:網站首頁 > 常見問題 > 常見問題 正文 常見問題

求一個輸入7.4v輸出12v的升壓電路芯片

振邦微科技 2023-03-17 14:18:34 常見問題 1297 ℃ 2 評論

  深圳振邦微科技:7.4V升壓到12V不難,但是7.4V電源的輸出電流大約是12V電源的2倍左右 ,首先考慮一下7.4V電源的容量是否足夠 。

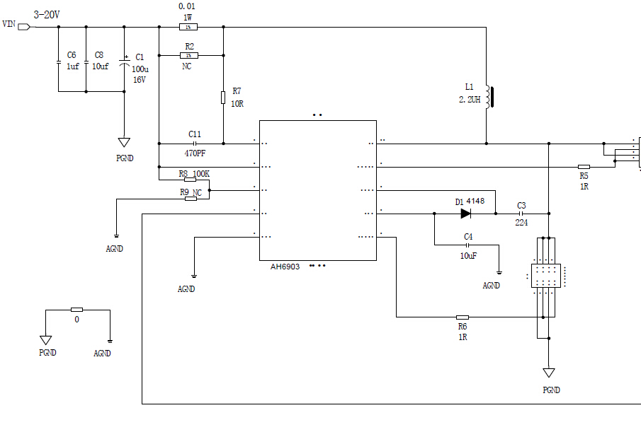
  如果7.4V電源的容量足夠,可以用開關穩壓器用AH6910,它的最大輸出電流可以到3a ,使用電路如下圖——

求一個輸入7.4v輸出12v的升壓電路芯片,第1張

7.4v升12v功能特性簡述:

  • 高效率>96%

  • 同步N型MOSFET 整流

  • VCC 寬輸入范圍:2V 至21V

  • 1.5%的輸出電壓精度

  • 高位電流采樣

  • 空載時低靜態電流:60uA

  • 內置軟啟動

  • 開關頻率750KHZ

  • 關斷電流<8uA

  • PWM 峰值電流模控制

  • 邏輯控制使能端

  • Cycle-By-Cycle 峰值電流限制

  • 工作環境溫度范圍:-40℃~125℃

  • SOT23-6無鉛封裝



相關閱讀:

1 、深圳振邦微科技產品手冊

推薦閱讀:

5v升壓8.4v1A方案(5v3a升壓方案)

12v轉3.3v2A芯片_常用12v轉5v芯片

3.7v升壓5_3.7v 升壓5v芯片

本文標簽:7.4v輸出12v深圳振邦微科技7.4v升12v芯片

版權說明:如非注明,本站文章均為 深圳市振邦微科技有限公司-220v轉12v|220v轉5v|電源模塊|升降壓芯片 原創,轉載請注明出處和附帶本文鏈接

深圳市振邦微科技提供:220v轉12v、220v轉5v芯片、電源模塊、 升降壓芯片、無線發射ic、PWM調光芯片、收音ic及電路圖,專業 的DCDC電源方案商,如需咨詢請聯系深圳市振邦微電子