股市怎么用杠杆-明天最有可能涨停的股票-【东方资本】,最好的潜力股,国内十大配资平台,股票买入怎么卖

0755-33653221
歡迎光臨深圳市振邦微科技官網

在線
客服

在線客服服務時間:9:00-22:00

技術
熱線

131-4842-9910
7*12小時客服服務熱線

頂部
當前位置:網站首頁 > 產品中心 > 升壓芯片 > 3.7升壓芯片 正文 3.7升壓芯片

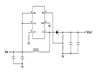
3.7v升9v-鋰電池升壓9v-電路圖

振邦微科技 2023-03-17 15:36:58 3.7升壓芯片 1684 ℃ 1 評論

3.7V升5V 9V 12V 路由器升壓板 移動電源升壓 同步整流高效率

3.7v升9v-鋰電池升壓9v-電路圖,第1張

單節鋰電直接升壓5-16V ,并且還是同步整流高效率,不可多得的好東西!

移動電源5v升壓給9V路由器供電,部分小功率pad或小筆記本供電 ,監控攝像頭供電,DIY12V移動電源

特點:

輸入電壓2.5V-6V范圍,支持單節鋰電或多串鋰電升壓

輸出電壓4.5V-18V可精密調整

內置mos升壓 ,高效率

小封裝:SOT23-6

3.7v升9v-鋰電池升壓9v-電路圖,第2張

 

參數:

輸入電壓2.5-6V

輸出電壓4.5-18V可調(只能升壓不能降壓,輸出永遠高于輸入)

輸出電流 2A 

壓差建議2倍以內,壓差過小電流小 ,壓差過大效率低

 3.7v升9v-鋰電池升壓9v-電路圖,第3張

典型效率:

3.7V輸入9V1A   輸出93%

3.7V輸入5V1A   輸出96%

5V輸入9V2A       輸出96%

 

典型輸出電流:
輸入3.3V時 5V3.5a 9V2A 12V1.5A(單節鋰電)
輸入5V時 9V3.5A 12V3ausb取電)




推薦閱讀:

9V電池能充電嗎?

LPD3201平衡車芯片

12v-36v輸入,轉10v恒壓芯片

本文標簽:3.7v升9v3.7v升12v3.7v升5v電源模塊

版權說明:如非注明,本站文章均為 深圳市振邦微科技有限公司-220v轉12v|220v轉5v|電源模塊|升降壓芯片 原創,轉載請注明出處和附帶本文鏈接

深圳市振邦微科技提供:220v轉12v、220v轉5v芯片、電源模塊、 升降壓芯片、無線發射ic、PWM調光芯片、收音ic及電路圖,專業 的DCDC電源方案商,如需咨詢請聯系深圳市振邦微電子